Взрывозащищенное табло Сова-З (СКОПА-3) Порошок не входить (распродажа на складе 4 шт.)
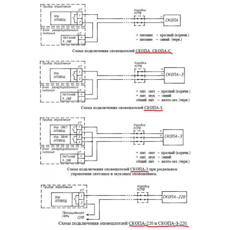
Сова-З (СКОПА-З) Порошок не входить - оповещатель (Табло) "Порошок не входить" пожарный искробезопасный взрывозащищенный (1ExibmbIIBТ6Gb), световой и звуковой (постоянный, прерывистый - свет, 100 дБ - непрерывный звук по схеме: подачей напряжения), с проводным выводом (КГ или КГХЛ) диаметром - 9мм и длиной (1,5м; другая - до 15м под заказ) через кабельный ввод с присоединительной резьбой (G1/2"), напряжением раздельного питания светового и звукового сигналов (9 - 28,4 В), степенью защиты (IP66/67) предназначен для подачи светового сигнала в системах пожарной сигнализации и автоматического пожаротушения при совместной работе с любыми приемно-контрольными устройствами и применяется на предприятиях химической, нефтегазодобывающей, нефтегазоперерабатывающей отраслей и взрывоопасных зонах (1 и ниже классов) других производств.
Особенности:
- выпускается в корпусе из антистатического пластика;
- виброустойчивость (заливка компаундом);
- в выключенном состоянии надпись (пиктограмма) практически невидима и не привлекает внимания, а при включении контрастно светится;
- имеется резистор (8,2 кОм) для контроля целостности линии питания;
- эксплуатация в жестких климатических условиях: от -55 до +55°С;
- цвет свечения надписи табло - (красный, жёлтый, зелёный) - указать в заказе.
Для подключения оповещателя в шлейф сигнализации производитель рекомендует использовать коробки соединительно - разветвительные (КСРВ-i) с маркировкой взрывозащиты (0ExiaIICT6Ga) или аналогичные.
Для контроля исправности цепи линии питания, рекомендуется применять устройство - УКЛО (если устройство управления оповещением не выполняет данную функцию).
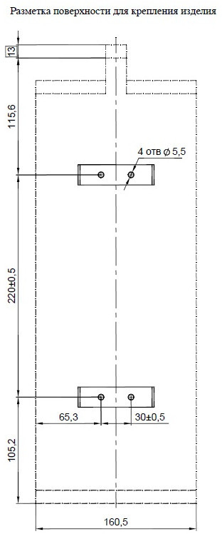
Крепление оповещателя осуществляется через встроенные лапки с помощью 2-ух винтов (М5) или шурупов.
Срок службы оповещателя - не менее 10 лет.









